Projets:Dé Electro

De wikilab
Dé Electro

De-EON-01.jpg

Informations
Description dé de jeu avec affichage led
Catégorie Motricité
Etat d'avancement Réalisés
Techniques
Durée de fabrication
Coût matériel
Niveau
Licence by-nc-sa
Date de création 2023-05-01
Équipe
Porteur de projet Laura
Contributeurs Jacques D
Animateur Samuel
Fabmanager Samuel
Référent documentation Yves A
Nom humanlab Humanlab_APAJH44
Documentation
Statut de la documentation Complète
Relecture de la documentation Vérifiée

Description du projet

Réaliser un dé électronique pouvant être actionné par l'appui sur un bouton adapté.

Cahier des charges

Le circuit électronique doit permettre un tirage aléatoire des combinaisons.

Analyse de l'existant et liens utiles

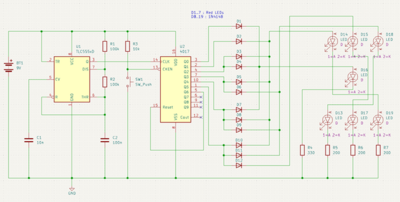
Circuit utilisé pour la réalisation

Ce circuit électronique de dés possède une fonction de ralentissement supplémentaire ; C'est une fonctionnalité intéressante qui donne des résultats plus satisfaisants. Après avoir appuyé sur le bouton-poussoir S1, les LED commencent à clignoter en vitesse, cette vitesse diminue lentement puis s'arrête finalement sur un résultat.

Le circuit est divisé en deux parties : la première partie est construite autour d'un CI minuteur 555 qui fournit des impulsions d'horloge sur l'entrée d'horloge du circuit intégré compteur de 4017 décennies. La seconde partie est construite autour d'un circuit intégré 4017 qui active une nouvelle sortie et ferme la dernière lorsqu'une impulsion est reçue sur sa broche d'entrée d'horloge 14. Dans ce circuit, nous n'avons utilisé que 6 sorties du circuit intégré 4017 sur 10 sorties.

Lorsque le bouton-poussoir S1 est pressé, le condensateur 1uF se charge et, après la libération du S1, le transistor 2N3904 est activé et le CI minuteur 555 commence à générer des impulsions vers sa broche de sortie trois, ces impulsions diminuent progressivement à mesure que le condensateur 1uF se décharge. Lorsque le condensateur 1uF est complètement déchargé, le transistor s'éteint et le minuteur 555 cesse d'envoyer des impulsions d'horloge à la broche d'entrée du compteur 4017, ce qui fait que le compteur de décade s'arrête sur une sortie donnée.
La tension de fonctionnement du circuit est de 9V à 12V CC. Pour de bonnes performances, placez le circuit dans un boîtier adapté avec une batterie, puis placez le bouton-poussoir S1 et la sortie des LED du boîtier.


Matériel

Outils

Coût

Fichiers source

1. Circuit électronique
2. Boitier
Fichier:Bas dé v1.stl

Fichier:Dé.stl

Etapes de fabrication pas à pas




Retours utilisateurs

Le tirage d'un nombre ne semble pas toujours très aléatoire.